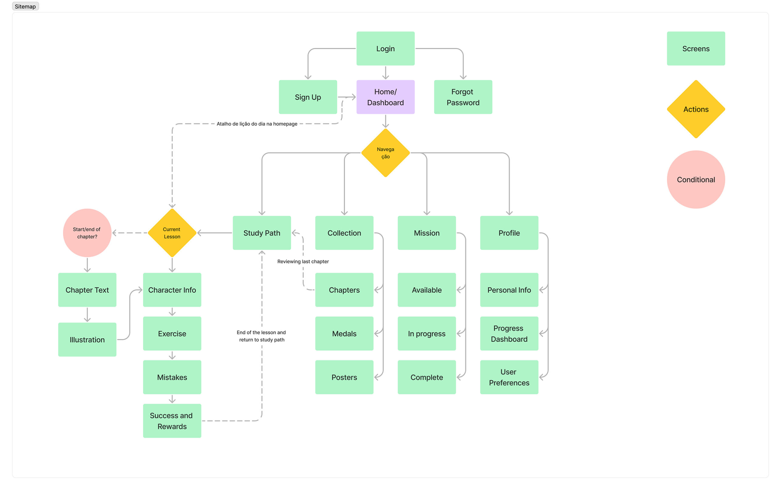
Hanzi is a modern language application designed to transform Chinese learning through rewarding and gamified study habits. It leverages engaging game mechanics, personalized progress tracking, and interactive challenges to provide a highly motivating and effective learning experience, moving beyond traditional methods.
Product Design:Thiago CruzIllustrations:Rogério LimaIndustry:EducationShare:












